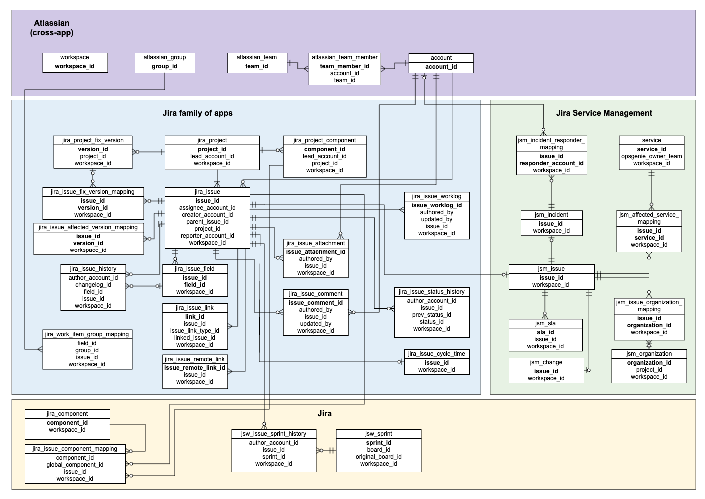
Schema for Jira family of apps
We're updating our terminology in Jira
“Work” is the new collective term for all items tracked in Jira. As we roll out these changes, you may still see the term “issue” in some areas.
The Jira family of apps share many of the same tables. In other words, data for the available Jira apps in the Atlassian Data Lake are aggregated into the same set of tables.
If you need to filter for specific Jira app data, use the Project type column from the Jira project table in the “Filters” section of your visual mode queries or the WHERE clause of your SQL mode queries.
Columns with an asterisk (*) are only available when you include all data for your app in a Data Lake connection. Read more about how to set the scope of data for Atlassian Data Lake connections.

The diagram above shows the relationships between the schema for the Jira family of apps and the schema for Jira Service Management. Columns in bold are the primary keys of the table that they’re in.
Tables for project data
There are several tables for Jira project data:
Project
Project component
Project fix version
Project
Projects in the trash may take up to a week to stop showing in the Data Lake.
This table also has a corresponding live table. Read more about live tables.
The jira_project table lists your Jira projects.
The table uses the following columns:
Assignee type*
The default work item assignee setting for the project.
SQL name |
|
|---|---|
Data type | String |
Example values | PROJECT_LEAD, UNASSIGNED |
Created at
The date and time when the project was created.
SQL name |
|
|---|---|
Data type | Datetime |
Description*
The description of the project.
SQL name |
|
|---|---|
Data type | String |
Lead account ID
The unique identifier of the person defined as the project lead.
SQL name |
|
|---|---|
Data type | String |
Foreign key | Links to a record in the |
Managed by
Indicates whether the Jira space is company- or team-managed.
SQL name | managed_by |
|---|---|
Data type | String |
Example values |
|
Name*
The name of the project.
SQL name |
|
|---|---|
Data type | String |
Project category*
The project category that this project is assigned to.
SQL name |
|
|---|---|
Data type | String |
Project ID
The unique identifier of the project. Use this as the primary key for project data.
SQL name |
|
|---|---|
Data type | String |
Project key*
The unique key for the project.
SQL name |
|
|---|---|
Data type | String |
Project reference*
The identifier of the project within a Jira site.
It can be used to associate this record with the project identifier in Jira’s REST APIs and URLs, but does not guarantee uniqueness across multiple workspaces.
SQL name |
|
|---|---|
Data type | Number |
Project type*
The type of the project.
SQL name |
|
|---|---|
Data type | String |
Example values |
|
Row refreshed at
The last refresh time (UTC time zone) for this record.
SQL name |
|
|---|---|
Data type | Datetime |
Status
The status of the project.
SQL name |
|
|---|---|
Data type | String |
Example values |
|
Updated at
The date and time (UTC time zone) when the project was last updated.
SQL name |
|
|---|---|
Data type | Datetime |
Workspace ID
An Atlassian identifier that maps data to a site in the workspace table
SQL name |
|
|---|---|
Data type | String |
Foreign key | Links to a record in the |
Managed by
Details how this project is managed. For example, by team or company.
SQL name |
|
|---|---|
Data type | String |
Example values |
|
Project component
The jira_project_component table lists the components defined for each project.
The table uses the following columns:
Assignee type*
The default work item assignee setting for the project.
SQL name |
|
|---|---|
Data type | String |
Example values | PROJECT_DEFAULT, UNASSIGNED |
Component ID
The unique identifier of the project component. Use this as the primary key for component data.
SQL name |
|
|---|---|
Data type | String |
Component reference*
The identifier of the component within a Jira site.
It can be used to associate this record with the component identifier in Jira’s REST APIs and URLs, but does not guarantee uniqueness across multiple workspaces.
SQL name |
|
|---|---|
Data type | String |
Description*
The description of the project component.
SQL name |
|
|---|---|
Data type | String |
Lead account ID
The unique identifier of the person defined as the component lead.
SQL name |
|
|---|---|
Data type | String |
Foreign key | Links to a record in the |
Name*
The name of the project component.
SQL name |
|
|---|---|
Data type | String |
Project ID
The unique identifier of the project.
SQL name |
|
|---|---|
Data type | String |
Foreign key | Links to a record in the |
Row refreshed at
The last refresh time (UTC time zone) for this record.
SQL name |
|
|---|---|
Data type | Datetime |
Workspace ID
An Atlassian identifier that maps data to a site in the workspace table
SQL name |
|
|---|---|
Data type | String |
Foreign key | Links to a record in the |
Project fix version
The jira_project_fix_version table lists the versions defined for each project.
The table uses the following columns:
Description*
The description of the project version.
SQL name |
|
|---|---|
Data type | String |
Name*
The name of the project version.
SQL name |
|
|---|---|
Data type | String |
Project ID
The unique identifier of the project.
SQL name |
|
|---|---|
Data type | String |
Foreign key | Links to a record in the |
Release date
The release date of the project version.
SQL name |
|
|---|---|
Data type | Date |
Row refreshed at
The last refresh time (UTC time zone) for this record.
SQL name |
|
|---|---|
Data type | Datetime |
Sort order*
The sequence order of versions, matching their order of appearance in the Jira app.
SQL name |
|
|---|---|
Data type | Number |
Start date
The start date of the project version.
SQL name |
|
|---|---|
Data type | Date |
Status*
The current status of the project version.
SQL name |
|
|---|---|
Data type | String |
Version ID
The unique identifier of the project version. Use this as the primary key for version data.
SQL name |
|
|---|---|
Data type | String |
Version reference*
The identifier of the project version with a Jira site.
It can be used to associate this record with the version identifier in Jira’s REST APIs and URLs, but does not guarantee uniqueness across multiple workspaces.
SQL name |
|
|---|---|
Data type | String |
Workspace ID
An Atlassian identifier that maps data to a site in the workspace table
SQL name |
|
|---|---|
Data type | String |
Foreign key | Links to a record in the |
Tables for work item data
There are several tables for Jira work item data:
Work item
Work item affected version mapping
Work item cycle time
Work item custom fields
Work item group mapping
Work item field
Work item fix version mapping
Work item history
Work item link
Work item status history
Work item work log
Work item
This table also has a corresponding live table. Read more about live tables.
The jira_issue lists your Jira work items.
The table uses the following columns:
Assignee account ID*
The unique identifier of the person assigned to the work item.
SQL name |
|
|---|---|
Data type | String |
Foreign key | Links to a record in the |
Created at
The date and time (UTC time zone) when the work item was created.
SQL name |
|
|---|---|
Data type | Datetime |
Creator account ID*
The unique identifier of the person who created the work item.
SQL name |
|
|---|---|
Data type | String |
Foreign key | Links to a record in the |
Description*
The description of the work item.
SQL name |
|
|---|---|
Data type | String |
Due date*
The due date (UTC time zone) of the work item.
SQL name |
|
|---|---|
Data type | Date |
Environment*
A short description of the environment in which the work item occurred.
SQL name |
|
|---|---|
Data type | String |
Example value | linux |
Is archived*
Indicates whether or not the work item is currently archived.
SQL name |
|
|---|---|
Data type | Boolean |
Work item ID
The unique identifier of the work item. Use this as the primary key for work item data.
SQL name |
|
|---|---|
Data type | String |
Work item key*
The number of the work item within the project.
SQL name |
|
|---|---|
Data type | String |
Example value | TEST-12 |
Work item reference*
The identifier of the work item within a Jira site.
It can be used to associate this record with the work item identifier in Jira’s REST APIs and URLs, but does not guarantee uniqueness across multiple workspaces.
SQL name |
|
|---|---|
Data type | String |
Work type*
The type of work item.
SQL name |
|
|---|---|
Data type | String |
Example values | Task, Story |
Work type hierarchy level*
The hierarchy level of the work type. More about work type hierarchy.
SQL name |
|
|---|---|
Data type | Number |
Example values | 1 (Epic), 0 (Story), -1 (Sub-task) |
Work type hierarchy name*
The hierarchy name of the work type.
SQL name |
|
|---|---|
Data type | String |
Example values | Epic, Story, Subtask |
Labels*
An array of label names added to the work item.
SQL name |
|
|---|---|
Data type | Array of strings |
Original time estimate (seconds)*
This column requires time-tracking enabled.
The original time estimate (in seconds) that was set.
SQL name |
|
|---|---|
Data type | Number |
Parent work item ID
The unique identifier of the immediate parent of the work item, if the work item uses the “Parent” field.
SQL name |
|
|---|---|
Data type | String |
Priority*
The current work item priority.
SQL name |
|
|---|---|
Data type | String |
Priority sort order
The sequence order of the priority, matching its order of appearance in the Jira app.
SQL name |
|
|---|---|
Data type | Number |
Project ID
The unique identifier of the project.
SQL name |
|
|---|---|
Data type | String |
Foreign key | Links to a record in the |
Reporter account ID*
The unique identifier of the person who reported the work item.
SQL name |
|
|---|---|
Data type | String |
Foreign key | Links to a record in the |
Resolution*
The current work item resolution.
SQL name |
|
|---|---|
Data type | String |
Example values | Done, Won’t do, Duplicate |
Resolution at
The date and time (UTC time zone) when the work item was resolved.
SQL name |
|
|---|---|
Data type | Datetime |
Resolution sort order
The sequence order of the resolution, matching its order of appearance in the Jira app.
SQL name |
|
|---|---|
Data type | Number |
Row refreshed at
The last refresh time (UTC time zone) for this record.
SQL name |
|
|---|---|
Data type | Datetime |
Status*
The current work item status.
SQL name |
|
|---|---|
Data type | String |
Example value | Code review |
Status category*
The status category of the current work item status.
SQL name |
|
|---|---|
Data type | String |
Example values | To do, In progress, Done |
Status sort order
The sequence order of the status, matching its order of appearance in the Jira app.
SQL name |
|
|---|---|
Data type | Number |
Story points*
Only holds data for work items in team-managed projects. To get story points for work items in company-managed projects, use the “Work item field” table.
The number of story points assigned to the work item.
This field is populated with either the value in the “Story point estimate” field or the “Story Points” field (as long as the default configuration is unchanged), but it will prioritize the value in the “Story point estimate” field if both fields are used on the same work item.
SQL name |
|
|---|---|
Data type | Number |
Summary*
The summary of the work item.
SQL name |
|
|---|---|
Data type | String |
Team ID
The unique identifier of the team associated with the work item.
SQL name |
|
|---|---|
Data type | String |
Foreign key | Links to a record in the |
Time estimate (seconds)*
This column requires time-tracking enabled.
The estimated time (in seconds) remaining from the original estimate.
SQL name |
|
|---|---|
Data type | Number |
Time spent (seconds)*
This column requires time-tracking enabled.
The amount of logged work (in seconds). The field is NULL if there is no time spent.
SQL name |
|
|---|---|
Data type | Number |
Updated at
The date and time (UTC time zone) when the work item was last updated.
SQL name |
|
|---|---|
Data type | Datetime |
URL*
The URL of the work item.
SQL name |
|
|---|---|
Data type | String |
Workspace ID
An Atlassian identifier that maps data to a site in the workspace table
SQL name |
|
|---|---|
Data type | String |
Foreign key | Links to a record in the |
Work item affected version mapping
The jira_issue_affected_version_mapping table holds associations between work items and project versions in which a bug or problem was found.
The table uses the following columns:
Work item ID
The unique identifier of a work item.
SQL name |
|
|---|---|
Data type | String |
Foreign key | Links to a record in the |
Row refreshed at
The last refresh time (UTC time zone) for this record.
SQL name |
|
|---|---|
Data type | Datetime |
Version ID
The unique identifier of a project version, which is the fix version of the work item.
SQL name |
|
|---|---|
Data type | String |
Foreign key | Links to a record in the |
Workspace ID
An Atlassian identifier that maps data to a site in the workspace table
SQL name |
|
|---|---|
Data type | String |
Foreign key | Links to a record in the |
Work item cycle time
The jira_issue_cycle_time table contains data derived from the “Work item status history” table.
You can use it to calculate flow metrics based on work item status transitions. The start of work is defined as the first transition to a status assigned the In progress status category, and the end of work is defined as the latest transition to a status assigned the Done status category.
If the work item is currently in a status of the Done status category, the elapsed time will be available in the cycle_time_secs column. That value will be NULL if the end of work precedes the start of work, to avoid capturing negative cycle times).
The table uses the following columns:
Cycle time (seconds)
The overall time elapsed (in seconds) from the start of work to the end of work, indicating the overall work item cycle time.
If the recorded work_ended_at is before work_started_at, the value will be NULL.
SQL name |
|
|---|---|
Data type | Number |
Work item ID
The unique identifier of the work item.
SQL name |
|
|---|---|
Data type | String |
Foreign key | Links to a record in the |
Work ended at
The latest date and time (UTC time zone) in which the work item transitioned into a status in the Done status category, denoting the time work on the work item completed.
SQL name |
|
|---|---|
Data type | Datetime |
Work started at
The earliest date and time (UTC time zone) in which the work item transitioned into a status in the In progress status category, denoting the time work on the work item started.
SQL name |
|
|---|---|
Data type | Datetime |
Workspace ID
An Atlassian identifier that maps data to a site in the workspace table
SQL name |
|
|---|---|
Data type | String |
Foreign key | Links to a record in the |
Work item attachment
The jira_issue_attachment table provides the basic information of the file, format, type etc of attachment.
The table uses the following columns:
Work item attachment ID
A global identifier for this set of attributes
SQL name |
|
|---|---|
Data type | String |
Work item ID
The unique work item ARI that contains the field
SQL name |
|
|---|---|
Data type | String |
Authored by
The unique identifier of the Atlassian account responsible for attachment
SQL name |
|
|---|---|
Data type | String |
Foreign key | Links to a record in the |
Row refreshed at
The timestamp when the particular row was inserted/updated
SQL name |
|
|---|---|
Data type | Datetime |
Workspace ID
An Atlassian identifier that maps data to a site in the workspace table
SQL name |
|
|---|---|
Data type | String |
Media type
Media type indicates the nature and format of a document/file
SQL name |
|
|---|---|
Data type | String |
Media API file
Unique identifier for media files in the Jira. It is used to associate media files with projects
SQL name |
|
|---|---|
Data type | String |
File name
Name of file in the attachment
SQL name |
|
|---|---|
Data type | String |
Created at
Timestamp when attachment was added to the work item
SQL name |
|
|---|---|
Data type | Datetime |
File size (bytes)
The number of bytes for the attachment
SQL name |
|
|---|---|
Data type | Number |
Work item comment
The jira_issue_comment table includes information on comments left on work items.
The table uses the following columns:
Work item comment ID
A global identifier for this set of attributes
SQL name |
|
|---|---|
Data type | String |
Work item ID
The unique identifier of a work item that this comment is associated with
SQL name |
|
|---|---|
Data type | String |
Authored by
The unique identifier of who created the work item comment
SQL name |
|
|---|---|
Data type | String |
Foreign key | Links to a record in the |
Updated by
The unique identifier of the user who last updated the work item comment
SQL name |
|
|---|---|
Data type | String |
Foreign key | Links to a record in the |
Row refreshed at
The timestamp when the particular row was inserted/updated
SQL name |
|
|---|---|
Data type | Datetime |
Workspace ID
An Atlassian identifier that maps data to a site in the workspace table
SQL name |
|
|---|---|
Data type | String |
Updated at
The timestamp when the comment was updated
SQL name |
|
|---|---|
Data type | Datetime |
Created at
The timestamp when the comment was created
SQL name |
|
|---|---|
Data type | Datetime |
Comment
The work item comment details
SQL name |
|
|---|---|
Data type | String |
Comment visibility
Comment visibility in JSM context
SQL name |
|
|---|---|
Data type | String |
Work item custom fields
You can only use this table in visual mode queries, and it’s not available for controls created without the control editor.
This table is derived from “Work item field” table and displays all your custom fields as regular columns that you can add to your query.
If you need other attributes for your custom fields, you’ll need to use the “Work item field” table.
Work item group mapping
The jira_issue_group_mapping table holds associations between work item and groups.
The table uses the following columns:
Field ID
The unique identifier of the work item field where the group was chosen.
SQL name |
|
|---|---|
Data type | String |
Foreign key | Links to a record in the |
Group ID
The unique identifier of the group associated with the work item.
SQL name |
|
|---|---|
Data type | String |
Foreign key | Links to a record in the |
Work item ID
The unique identifier of the work item.
SQL name |
|
|---|---|
Data type | String |
Foreign key | Links to a record in the |
Row refreshed at
The last refresh time (UTC time zone) for this record.
SQL name |
|
|---|---|
Data type | Datetime |
Workspace ID
An Atlassian identifier that maps data to a site in the workspace table
SQL name |
|
|---|---|
Data type | String |
Foreign key | Links to a record in the |
Work item field
This table also has a corresponding live table. Read more about live tables.
The jira_issue_field lists the contents of Jira fields.
The table uses the following columns:
Field ID
The unique identifier of the Jira field. Use it together with the issue_id column in this table as the primary key for work item field data.
SQL name |
|
|---|---|
Data type | String |
Field key*
The key of a Jira field.
The key can hold a different value to the ID when it is defined in apps.
SQL name |
|
|---|---|
Data type | String |
Field reference
The identifier of the field within a Jira site.
It can be used to associate this record with the field identifier in Jira’s REST APIs and URLs, but does not guarantee uniqueness across multiple workspaces.
SQL name |
|
|---|---|
Data type | String |
Field type*
The data type stored in the field.
SQL name |
|
|---|---|
Data type | String |
Work item ID
The unique identifier of the work item. Use it together with the field_id column in this table as the primary key for work item field data.
SQL name |
|
|---|---|
Data type | String |
Foreign key | Links to a record in the |
Name*
The name of the field.
If a field contains multiple values, there will be a record for each value in the field.
If a field contains cascading values, there will be a record for the parent value and a record for each child value. To get the parent value, append (parent) to the field name. To get the child values, append (child) to the field name.
For example, let’s say you have a Jira field named “Location”. For the field’s value, you must first select a country then select a region. The country is stored in the parent value, and the region is stored in the child value. To query both from the Data Lake, you’d filter for the field names Location (parent) and Location (child) to get the country and region values, respectively.
SQL name |
|
|---|---|
Data type | String |
Value*
The contents of the Jira field for this work item. The type of data represented by this string will depend on the field.
SQL name |
|
|---|---|
Data type | String |
Workspace ID
An Atlassian identifier that maps data to a site in the workspace table
SQL name |
|
|---|---|
Data type | String |
Foreign key | Links to a record in the |
Work item fix version mapping
The jira_issue_fix_version_mapping table holds associations between work items and project versions that are fix versions for a work item.
The table uses the following columns:
Work item ID
The unique identifier of a work item.
SQL name |
|
|---|---|
Data type | String |
Foreign key | Links to a record in the |
Row refreshed at
The last refresh time (UTC time zone) for this record.
SQL name |
|
|---|---|
Data type | Datetime |
Version ID
The unique identifier of a project version, which is the fix version of the work item.
SQL name |
|
|---|---|
Data type | String |
Foreign key | Links to a record in the |
Workspace ID
An Atlassian identifier that maps data to a site in the workspace table
SQL name |
|
|---|---|
Data type | String |
Foreign key | Links to a record in the |
Work item history
The jira_issue_history table tracks changes in work item data over time. Unlike the History tab in work item details, this table includes the initial value allocated to a field on issue creation.
Sometimes, several updates are applied to the work item at the same time. These updates will share the same changelog_id value. For each of these groups of changes, there will be a row for each field that was updated.
The table uses the following columns:
Author account ID*
The unique identifier of the person who applied the changes to the work item.
SQL name |
|
|---|---|
Data type | String |
Foreign key | Links to a record in the |
Changelog ID
The unique identifier for a group of updates to a work item.
SQL name |
|
|---|---|
Data type | String |
Ended at
The date and time (UTC time zone) when the new field value was replaced by another.
This is the time where the change captured in this record was displaced by a subsequent change. It is NULL if there was no subsequent change.
SQL name |
|
|---|---|
Data type | Datetime |
Field*
The name of the field that was updated.
SQL name |
|
|---|---|
Data type | String |
Field ID
The unique identifier of the field that was updated.
SQL name |
|
|---|---|
Data type | String |
Foreign key | Links to a record in the |
Field key*
The key of the field.
SQL name |
|
|---|---|
Data type | String |
Field name*
The current name of the field that was updated.
It can be NULL if the field was removed since the history record was created.
SQL name |
|
|---|---|
Data type | String |
Field type*
The type of the field that was updated.
It can be NULL if the field was removed since the history record was created.
SQL name |
|
|---|---|
Data type | String |
Work item ID
The unique identifier of the work item that was updated.
SQL name |
|
|---|---|
Data type | String |
Foreign key | Links to a record in the |
Previous value*
The value of the field before the change.
SQL name |
|
|---|---|
Data type | String |
Previous value (string)*
A string representing the value of the field before the change.
SQL name |
|
|---|---|
Data type | String |
Started at*
The date and time (UTC time zone) when the new field value became effective.
This is the time of the change captured by this record.
SQL name |
|
|---|---|
Data type | Datetime |
Time in value (seconds)
The time interval (in seconds) between the start and end time of this field value.
It is NULL if there was no subsequent change in the field (in other words, the new field value is the current one).
SQL name |
|
|---|---|
Data type | Number |
Value*
The value of the field after the change.
SQL name |
|
|---|---|
Data type | String |
Value (string)*
A string representing the value of the field after the change.
SQL name |
|
|---|---|
Data type | String |
Workspace ID
An Atlassian identifier that maps data to a site in the workspace table
SQL name |
|
|---|---|
Data type | String |
Foreign key | Links to a record in the |
Work item link
The jira_issue_link table represents a link between two Jira work items. All work items come in pairs of rows, one for an inward relationship and another for an outward relationship.
Examples:
Outward relationship: ABC-1 blocks ABC-2
Inward relationship: ABC-2 is blocked by ABC-1
The table uses the following columns:
Work item ID
The unique identifier of the work item that the link relates from.
SQL name |
|
|---|---|
Data type | String |
Foreign key | Links to a record in the |
Work item link type ID
The unique identifier of the type of work item link the relationship is.
SQL name |
|
|---|---|
Data type | String |
Link direction*
The direction the relationship flows.
SQL name |
|
|---|---|
Data type | String |
Example values |
|
Link ID
The unique identifier of the work item link. Use this as the primary key for work item link data.
SQL name |
|
|---|---|
Data type | String |
Link name*
The name of the type of work item link the relationship is.
SQL name |
|
|---|---|
Data type | String |
Example value | Blocks |
Link relationship*
The description of the relationship.
SQL name |
|
|---|---|
Data type | String |
Example values |
|
Linked work item ID
The unique identifier of the work item that the link relates to.
SQL name |
|
|---|---|
Data type | String |
Foreign key | Links to a record in the |
Row refreshed at
The last refresh time (UTC time zone) for this record.
SQL name |
|
|---|---|
Data type | Datetime |
Workspace ID
An Atlassian identifier that maps data to a site in the workspace table
SQL name |
|
|---|---|
Data type | String |
Foreign key | Links to a record in the |
Work item remote link
The issue_remote_link table includes information on links between a Jira work item and an external resource. These resources can be from Jira, Confluence, or any other web resource.
The table uses the following columns:
Work item remote link ID
The unique identifier of a work item remote link.
SQL name |
|
|---|---|
Data type | String |
Work item ID
The unique identifier of a work item.
SQL name |
|
|---|---|
Data type | String |
Foreign key | Links to record in the |
Remote link type
The type of a remote link
SQL name |
|
|---|---|
Data type | String |
Example values |
|
Global ID
A global identifier for the remote link
SQL name |
|
|---|---|
Data type | String |
Entity ref
The Id to the Atlassian entity the remote link is associated with. Only applicable to Jira & Confluence remote links
SQL name |
|
|---|---|
Data type | String |
URL
The URL to the linked entity
SQL name |
|
|---|---|
Data type | String |
Hostname
The hostname of the URL
SQL name |
|
|---|---|
Data type | String |
Title
The title of the remote link, for a Jira remote link this is the work item key
SQL name |
|
|---|---|
Data type | String |
Relationship
The relationship of the remote link
SQL name |
|
|---|---|
Data type | String |
Application name
The application name of the remote link. Only applicable to Jira & custom links
SQL name |
|
|---|---|
Data type | String |
Application type
The application type of the remote link. Only applicable to custom links
SQL name |
|
|---|---|
Data type | String |
Summary
The summary of the remote link. Only applicable to custom & web links
SQL name |
|
|---|---|
Data type | String |
Icon url
The icon URL of the remote link. Only applicable to custom & web links
SQL name |
|
|---|---|
Data type | String |
Icon title
The icon title of the remote link. Only applicable to custom links
SQL name |
|
|---|---|
Data type | String |
Status icon title
The status icon title of the remote link. Only applicable to custom links
SQL name |
|
|---|---|
Data type | String |
Status icon link
The status icon link of the remote link. Only applicable to custom links
SQL name |
|
|---|---|
Data type | String |
Status icon url
The status icon URL of the remote link. Only applicable to custom links
SQL name |
|
|---|---|
Data type | String |
Is resolved
Whether the remote link is resolved. Only applicable to custom links
SQL name |
|
|---|---|
Data type | Boolean |
Work item status history
This table also has a corresponding live table. Read more about live tables.
The jira_issue_status_history table tracks changes in work item status over time. Unlike the History tab in work item details, this tables also includes the initial status on work item creation. There is a row for each work item transition.
The table uses the following columns:
Author account ID*
The unique identifier of the person who set or changed the work item status.
SQL name |
|
|---|---|
Data type | String |
Foreign key | Links to a record in the |
Ended at
The date and time (UTC time zone) when the new work item status was replaced by another.
It is NULL if there was no subsequent work item transition.
SQL name |
|
|---|---|
Data type | Datetime |
Work item ID
The unique identifier of the work item that was updated.
SQL name |
|
|---|---|
Data type | String |
Foreign key | Links to a record in the |
Previous state*
The previous work item status.
SQL name |
|
|---|---|
Data type | String |
Previous status category*
The status category of the previous work item status.
SQL name |
|
|---|---|
Data type | String |
Previous status ID
The unique identifier of the previous work item status.
SQL name |
|
|---|---|
Data type | String |
Started at*
The date and time (UTC time zone) when the new work item status was set.
SQL name |
|
|---|---|
Data type | Datetime |
Status*
The new work item status.
SQL name |
|
|---|---|
Data type | String |
Status category*
The status category of the new work item status.
SQL name |
|
|---|---|
Data type | String |
Status ID
The unique identifier of the new work item status.
SQL name |
|
|---|---|
Data type | String |
Time in status (seconds)
The time interval (in seconds) between the start and end time of the status.
It will be NULL if there was no subsequent work item transition (in other words, the new work item status is the current one).
SQL name |
|
|---|---|
Data type | Number |
Workspace ID
An Atlassian identifier that maps data to a site in the workspace table
SQL name |
|
|---|---|
Data type | String |
Foreign key | Links to a record in the |
Work item work log
The jira_issue_worklog table indicates the amount of time that’s been spent on an work item and records each work log entry (in other words, each time that’s logged on a work item).
Authored by
The unique identifier of the person who created the work log entry and to whom the time will be attributed.
SQL name |
|
|---|---|
Data type | String |
Foreign key | Links to a record in the |
Created at
The date and time (UTC time zone) when the work log entry was created.
SQL name |
|
|---|---|
Data type | Datetime |
Document content*
The work log document details in ADF format.
SQL name |
|
|---|---|
Data type | String |
Work item ID
The unique identifier of the work item that the work log belongs to.
SQL name |
|
|---|---|
Data type | String |
Foreign key | Links to a record in the |
Work item work log ID
The unique identifier of the work log entry. Use this as the primary key for work log data.
SQL name |
|
|---|---|
Data type | String |
Row refreshed at
The last refresh time (UTC time zone) for this record.
SQL name |
|
|---|---|
Data type | Datetime |
Started at
The date and time (UTC time zone) when the work on the work item was started.
SQL name |
|
|---|---|
Data type | Datetime |
Time spent (seconds)*
The time (in seconds) logged on the work item.
SQL name |
|
|---|---|
Data type | Number |
Updated at
The date and time (UTC time zone) when the work log entry was last updated.
SQL name |
|
|---|---|
Data type | Datetime |
Updated by
The unique identifier of the person who last updated the work log entry.
SQL name |
|
|---|---|
Data type | String |
Foreign key | Links to a record in the |
Workspace ID
An Atlassian identifier that maps data to a site in the workspace table
SQL name |
|
|---|---|
Data type | String |
Foreign key | Links to a record in the |
Work Item Hierarchy
The `jira_issue_hierarchy` table contains the hierarchical relationships across Jira issues in your organization. Each row represents a single link between an issue and one of its ancestors (parent, grandparent, great-grandparent, etc.).
Key mental model: Read each row as - "`issue_id` is a descendant of `associated_issue_id`, and they are `level` hops apart."
A given issue appears once for every ancestor in its lineage chain. An issue at depth 3 in the tree will have 3 rows - one for its direct parent (level 1), one for its grandparent (level 2), and one for the root (level 3). This denormalized structure allows you to query any ancestor relationship directly at any depth.
The table uses the following columns:
Associated work item ID
The unique identifier of the Jira issue that is hierarchically related to (and is an ancestor of) the issue identified by `issue_id`. At level 1, this is the direct parent. At level 2, it is the grandparent, and so on.
Field | Value |
|---|---|
Analytics column name | Associated work item ID |
SQL name | associated_issue_id |
Data type | String |
Key/Relationship | Foreign key |
Work item ID
The unique identifier of the issue at the bottom of this particular relationship. This is the descendant in the ancestor-descendant pair. Note that it may not be the bottommost issue in the overall hierarchy - it is simply the child side of the relationship encoded in each row.
Field | Value |
|---|---|
Analytics column name | Work item ID |
SQL name | issue_id |
Data type | String |
Key/Relationship | Primary key |
Level
The hierarchy level between `associated_issue_id` and `issue_id`. This value represents the bottom-up distance - the number of hops from the issue upward to the ancestor. It does not represent top-down depth from the root.
Field | Value |
|---|---|
Analytics column name | Level |
SQL name | level |
Data type | Integer |
Key/Relationship | Non-key |
Avoid potential pitfall: The `level` column counts upward from the issue toward its ancestors, not downward from the root. An issue with `level = 3` and `associated_issue_id = X` means X is the great-grandparent (3 hops above), not that the issue sits at depth 3 in the tree.
Topmost work item ID
The issue at the very top of the hierarchy tree. Every row belonging to the same tree shares the same `topmost_issue_id`. This is the root node.
Field | Value |
|---|---|
Analytics column name | Topmost work item ID |
SQL name | topmost_issue_id |
Data type | String |
Key/Relationship | Foreign key – Links to a record in the jira_issue table via issue_id. |
Project ID
The identifier of the Jira project that the issue belongs to.
Field | Value |
|---|---|
Analytics column name | Project ID |
SQL name | project_id |
Data type | String |
Key/Relationship | Foreign key – Links to a record in the jira_project table via project_id. |
Workspace ID
An Atlassian identifier that maps data to a site in the workspace table.
Field | Value |
|---|---|
Analytics column name | Workspace ID |
SQL name | workspace_id |
Data type | String |
Table summary
Analytics column name | SQL name | Data type | Description |
|---|
Analytics column name | SQL name | Data type | Description |
|---|---|---|---|
Associated work item ID | associated_issue_id | String | The ancestor issue related to issue_id at the specified level. |
Work item ID | issue_id | String | The descendant issue in the ancestor-descendant pair for this row. |
Level | level | Integer | Number of hops from issue_id upward to associated_issue_id. |
Topmost work item ID | topmost_issue_id | String | The root issue at the top of the hierarchy tree. |
Project ID | project_id | String | Identifier of the Jira project the issue belongs to. |
Workspace ID | workspace_id | String | Identifier mapping data to a site in the workspace table. |
Was this helpful?