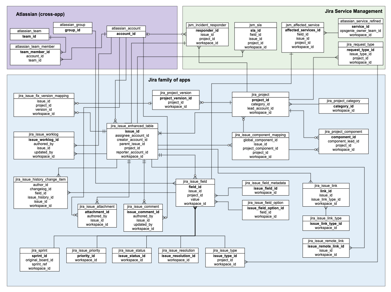
Data share schema for Jira family of apps
Data shares aren’t available in the Atlassian Government environment.
We're updating our terminology in Jira
“Work” is the new collective term for all items tracked in Jira. As we roll out these changes, you may still see the term “issue” in some areas.
The Jira family of apps share many of the same tables. In other words, data for the available Jira apps in the Atlassian Data Lake are aggregated into the same set of tables.

The diagram above shows key relationships between the tables in the schema for the Jira family of apps. Columns in bold are the primary keys of the table that they’re in.
Tables for component data
Jira component
The jira_component table lists all your global Jira components, which are created in Compass.
The table uses the following columns:
Component ID
The unique identifier of the component.
SQL name |
|
|---|---|
Data type | String |
Component ref
The identifier of the component within a Jira site.
SQL name |
|
|---|---|
Data type | String |
Description
The description of the component.
SQL name |
|
|---|---|
Data type | String |
Name
The name of the component.
SQL name |
|
|---|---|
Data type | String |
Type
The type of the component.
SQL name |
|
|---|---|
Data type | String |
Jira issue component mapping
The jira_issue_component_mapping table holds associations between work items and project components.
The table uses the following columns:
Global component ID
The unique identifier of a global Jira component.
SQL name |
|
|---|---|
Data type | String |
Issue ID
The unique identifier of a work item.
SQL name |
|
|---|---|
Data type | String |
Foreign key | Links to a record in the |
Project component ID
The unique identifier of a project component.
SQL name |
|
|---|---|
Data type | String |
Foreign key | Links to a record in the |
Project ID
The unique identifier of a project.
SQL name |
|
|---|---|
Data type | String |
Foreign key | Links to a record in the |
Jira project component
The jira_project_component table lists your project components.
The table contains the following columns:
Assignee type
The type of assignee that is assigned to work items created with this component. The assignee type for the project component can be one of the following: project lead, unassigned, component lead, or project default.
SQL name |
|
|---|---|
Data type | String |
Example values |
|
Component ID
The unique identifier of the project component. Use this as the primary key for this table.
SQL name |
|
|---|---|
Data type | String |
Component lead ID
The unique identifier of the person designated as being responsible for work items that have the component.
SQL name |
|
|---|---|
Data type | String |
Component ref
The identifier of the component within a Jira site.
SQL name |
|
|---|---|
Data type | BigInt |
Description
The description of the project component.
SQL name |
|
|---|---|
Data type | String |
Name
The name of the project component.
SQL name |
|
|---|---|
Data type | String |
Project ID
The unique identifier of the project that contains the component.
SQL name |
|
|---|---|
Data type | String |
Foreign key | Links to a record in the |
Tables for work item data
Jira issue attachment
The jira_issue_attachment table provides the basic information of the file, format, type etc of attachment.
The table uses the following columns:
Issue attachment ID
A global identifier for this set of attributes.
SQL name |
|
|---|---|
Data type | String |
Issue ID
The unique work item ARI that contains the field.
SQL name |
|
|---|---|
Data type | String |
Foreign key | Links to record in the |
Authored by
The unique identifier of the Atlassian account responsible for attachment.
SQL name |
|
|---|---|
Data type | String |
Foreign key | Links to record in the |
Row refreshed at
The timestamp when the particular row was inserted/updated.
SQL name |
|
|---|---|
Data type | Datetime |
Workspace ID
An Atlassian identifier that maps data to a site in the workspace table.
SQL name |
|
|---|---|
Data type | String |
Media type
Media type indicates the nature and format of a document/file.
SQL name |
|
|---|---|
Data type | String |
Media API file
Unique identifier for media files in Jira. It is used to associate media files with projects.
SQL name |
|
|---|---|
Data type | String |
File name
Name of file in the attachment.
SQL name |
|
|---|---|
Data type | String |
Created at
The timestamp when the comment was created.
SQL name |
|
|---|---|
Data type | Datetime |
File size (Bytes)
The number of bytes for the attachment.
SQL name |
|
|---|---|
Data type | Number |
Jira issue comment
The jira_issue_comment table includes information on comments left on work items.
The table uses the following columns:
Issue comment ID
A global identifier for this set of attributes.
SQL name |
|
|---|---|
Data type | String |
Issue ID
The unique identifier of a work item that this comment is associated with.
SQL name |
|
|---|---|
Data type | String |
Foreign key | Links to record in the |
Authored by
The unique identifier of who created the work item comment.
SQL name |
|
|---|---|
Data type | String |
Foreign key | Links to record in the |
Updated by
The unique identifier of the user who last updated the work item comment.
SQL name |
|
|---|---|
Data type | String |
Foreign key | Links to record in the |
Row refreshed at
The timestamp when the particular row was inserted/updated.
SQL name |
|
|---|---|
Data type | Datetime |
Workspace ID
An Atlassian identifier that maps data to a site in the workspace table.
SQL name |
|
|---|---|
Data type | String |
Document content
The Jira work item field document details.
SQL name |
|
|---|---|
Data type | String |
Comment visibility
Comment visibility in JSM context.
SQL name |
|
|---|---|
Data type | String |
Updated at
The timestamp when the comment was updated.
SQL name |
|
|---|---|
Data type | Datetime |
Created at
The timestamp when the comment was created.
SQL name |
|
|---|---|
Data type | Datetime |
Jira issue remote link
The jira_issue_remote_link table includes information on links between a Jira work item and an external resource. These resources can be from Jira, Confluence, or any other web resource.
The table uses the following columns:
Issue remote link ID
The unique identifier of a work item remote link.
SQL name |
|
|---|---|
Data type | String |
Issue ID
The unique identifier of a work item.
SQL name |
|
|---|---|
Data type | String |
Foreign key | Links to record in the |
Remote link type
The type of a remote link.
SQL name |
|
|---|---|
Data type | String |
Example values |
|
Global ID
A global identifier for the remote link.
SQL name |
|
|---|---|
Data type | String |
Entity ref
The Id to the Atlassian entity the remote link is associated with. Only applicable to Jira & Confluence remote links.
SQL name |
|
|---|---|
Data type | String |
URL
The URL to the linked entity.
SQL name |
|
|---|---|
Data type | String |
Hostname
The hostname of the URL.
SQL name |
|
|---|---|
Data type | String |
Title
The title of the remote link, for a Jira remote link this is the work item key.
SQL name |
|
|---|---|
Data type | String |
Relationship
The relationship of the remote link
SQL name |
|
|---|---|
Data type | String |
Application name
The application name of the remote link. Only applicable to Jira & custom links.
SQL name |
|
|---|---|
Data type | String |
Application type
The application type of the remote link. Only applicable to custom links.
SQL name |
|
|---|---|
Data type | String |
Summary
The summary of the remote link. Only applicable to custom & web links.
SQL name |
|
|---|---|
Data type | String |
Icon url
The icon URL of the remote link. Only applicable to custom & web links.
SQL name |
|
|---|---|
Data type | String |
Icon title
The icon title of the remote link. Only applicable to custom links.
SQL name |
|
|---|---|
Data type | String |
Status icon title
The status icon title of the remote link. Only applicable to custom links.
SQL name |
|
|---|---|
Data type | String |
Status icon link
The status icon link of the remote link. Only applicable to custom links.
SQL name |
|
|---|---|
Data type | String |
Status icon url
The status icon URL of the remote link. Only applicable to custom links.
SQL name |
|
|---|---|
Data type | String |
Is resolved
Whether the remote link is resolved. Only applicable to custom links.
SQL name
is_resolved
Data type
Boolean
Jira issue enhanced table
The jira_issue_enhanced_table table contains information about all your Jira work items.
The table contains the following columns:
Assignee account ID
The unique identifier of the person assigned to the work items.
SQL name |
|
|---|---|
Data type | String |
Foreign key | Links to a record in the |
Created at
The date and time (UTC time zone) when the work item was created.
SQL name |
|
|---|---|
Data type | Timestamp |
Creator account ID
The unique identifier of the person who created the work item.
SQL name |
|
|---|---|
Data type | String |
Foreign key | Links to a record in the |
Description
The description of the work item.
SQL name |
|
|---|---|
Data type | String |
Due date
The due date (UTC time zone) of the work item.
SQL name |
|
|---|---|
Data type | Timestamp |
Environment
A short description of the environment in which the work item occurred.
SQL name |
|
|---|---|
Data type | String |
Is archived
Indicates whether or not the work item is currently archived.
SQL name |
|
|---|---|
Data type | Boolean |
Issue ID
The unique identifier of the work item. Use this as the primary key for this table.
SQL name |
|
|---|---|
Data type | String |
Issue key
The number of the work item within the project.
SQL name |
|
|---|---|
Data type | String |
Example value | TEST-12 |
Issue ref
The identifier of the work item within a Jira site.
It can be used to associate this record with the work item identifier in Jira’s REST APIs and URLs, but does not guarantee uniqueness across multiple workspaces.
SQL name |
|
|---|---|
Data type | String |
Issue type
The type of work item.
SQL name |
|
|---|---|
Data type | String |
Issue type hierarchy level
The work type hierarchy level of the work item.
SQL name |
|
|---|---|
Data type | String |
Issue type hierarchy name
The work type hierarchy name of the work item.
SQL name |
|
|---|---|
Data type | String |
Original time estimate secs
This column requires time-tracking to be enabled.
The original time estimate (in seconds) that was set.
SQL name |
|
|---|---|
Data type | Float |
Parent issue ID
The unique identifier of the immediate parent of the work item.
SQL name |
|
|---|---|
Data type | String |
Foreign key | Links to another record in the |
Priority
The current work item priority.
SQL name |
|
|---|---|
Data type | String |
Priority sort order
The sequence order of the priority, matching its order of appearance in the Jira app.
SQL name |
|
|---|---|
Data type | Int |
Project ID
The unique identifier of the project that the work item is in.
SQL name |
|
|---|---|
Data type | String |
Foreign key | Links to a record in the |
Reporter account ID
The unique identifier of the person who reported the work item.
SQL name |
|
|---|---|
Data type | String |
Foreign key | Links to a record in the |
Resolution
The current work item resolution.
SQL name |
|
|---|---|
Data type | String |
Resolution at
The date and time (UTC time zone) when the work item was resolved.
SQL name |
|
|---|---|
Data type | Timestamp |
Resolution sort order
The sequence order of the resolution, matching its order of appearance in the Jira app.
SQL name |
|
|---|---|
Data type | Int |
Status
The current work item status.
SQL name |
|
|---|---|
Data type | String |
Status category
The status category of the current work item status.
SQL name |
|
|---|---|
Data type | String |
Status sort order
The sequence order of the status, matching its order of appearance in the Jira app.
SQL name |
|
|---|---|
Data type | Int |
Story points
Only holds data for work items in team-managed projects. To get story points for work items in company-managed projects, use the “Issue field” table.
The number of story points assigned to the issue.
This field is populated with either the value in the “Story point estimate” field or the “Story Points” field (as long as the default configuration is unchanged), but it will prioritize the value in the “Story point estimate” field if both fields are used on the same work item.
SQL name |
|
|---|---|
Data type | Float |
Summary
The summary of the work item.
SQL name |
|
|---|---|
Data type | String |
Team ID
The unique identifier of the team associated with the work item.
SQL name |
|
|---|---|
Data type | String |
Foreign key | Links to a record in the |
Time estimate secs
This column requires time-tracking enabled.
The estimated time (in seconds) remaining from the original estimate.
SQL name |
|
|---|---|
Data type | Float |
Time spent secs
This column requires time-tracking enabled.
The amount of logged work (in seconds). The field is NULL if there is no time spent.
SQL name |
|
|---|---|
Data type | Float |
Updated at
The date and time (UTC time zone) when the work item was last updated.
SQL name |
|
|---|---|
Data type | Timestamp |
URL
The URL of the work item.
SQL name |
|
|---|---|
Data type | String |
Jira issue field
The jira_issue_field table lists the contents of Jira fields, including custom fields.
The table contains the following columns:
Field ID
The unique identifier of the Jira work item field. Use this as the primary key for this table.
SQL name |
|
|---|---|
Data type | String |
Field type key
Indicates the type of field.
SQL name |
|
|---|---|
Data type | String |
Issue ID
The unique identifier of a work item.
SQL name |
|
|---|---|
Data type | String |
Foreign key | Links to a record in the |
Project ID
The unique identifier of a project.
SQL name |
|
|---|---|
Data type | String |
Foreign key | Links to a record in the |
Value
The contents of the Jira field for this work item. The type of data represented by this string will depend on the field.
SQL name |
|
|---|---|
Data type | String |
Jira issue field metadata
The jira_issue_field_metadata table holds additional information about each Jira work item field.
The table contains the following columns:
Description
The description of the work item field.
SQL name |
|
|---|---|
Data type | String |
Field ref
The identifier of the field within a Jira site.
It can be used to associate this record with the field identifier in Jira’s REST APIs and URLs, but does not guarantee uniqueness across multiple workspaces.
SQL name |
|
|---|---|
Data type | String |
Issue field ID
The unique identifier of the work item field that’s associated with the metadata.
SQL name |
|
|---|---|
Data type | String |
Foreign key | Links to a record in the |
Key
The key of the work item field. The key can hold a different value to the ID when it’s defined by plugins.
SQL name |
|
|---|---|
Data type | String |
Name
The name of the work item field.
SQL name |
|
|---|---|
Data type | String |
Type
The type of data stored in the work item field.
SQL name |
|
|---|---|
Data type | String |
Jira issue field option
The jira_issue_field_option table stores the selectable set of values for the following types of Jira work item fields: select lists, multi-select lists, cascading select lists, radio buttons, and multi-checkboxes.
The table contains the following columns:
Field ID
The unique identifier of the work item field.
SQL name |
|
|---|---|
Data type | String |
Foreign key | Links to a record in the |
Issue field option ID
The unique identifier of the work item field option. Use this as the primary key for this table.
SQL name |
|
|---|---|
Data type | String |
Issue field option ref
The identifier for the work item field option within a Jira site.
SQL name |
|
|---|---|
Data type | String |
Value
The value that the work item field option contains.
SQL name |
|
|---|---|
Data type | String |
Jira issue fix version mapping
The jira_issue_fix_version_mapping table holds associations between work items and project versions that are fix versions for a work item.
The table contains the following columns:
Issue ID
The unique identifier of a work item.
SQL name |
|
|---|---|
Data type | String |
Foreign key | Links to a record in the |
Project ID
The unique identifier of a project.
SQL name |
|
|---|---|
Data type | String |
Foreign key | Links to a record in the |
Version ID
The unique identifier of a project version, which is the fix version of the work item.
SQL name |
|
|---|---|
Data type | String |
Foreign key | Links to a record in the |
Jira issue history change item
The jira_issue_history_change_item table provides details of each Jira work item’s changes, capturing information such as when a field was updated, what the previous and new values are, and who made the change. If multiple updates are made at the same time, these updates will share the same changelog ID.
The table contains the following columns:
Author ID
The unique identifier of the author.
SQL name |
|
|---|---|
Data type | String |
Changelog ID
The unique identifier of the changelog. Change items will share the same changelog ID if they were updated at the same time.
SQL name |
|
|---|---|
Data type | String |
Created at
The date and time (UTC time zone) when the change was made.
SQL name |
|
|---|---|
Data type | Timestamp |
Field
The name of the field that was changed.
SQL name |
|
|---|---|
Data type | String |
Field ID
The unique identifier of the field that was changed.
SQL name |
|
|---|---|
Data type | String |
Foreign key | Links to a record in the |
Field type
The type of the field that was updated.
It can be NULL if the field was removed since the history record was created.
SQL name |
|
|---|---|
Data type | String |
Issue history ID
The unique identifier of the work item history associated with the history change item.
SQL name |
|
|---|---|
Data type | String |
Issue ID
The unique identifier of a work item that was updated.
SQL name |
|
|---|---|
Data type | String |
Foreign key | Links to a record in the |
New string
A string representing the value of the field after the change.
SQL name |
|
|---|---|
Data type | String |
New value
The value of the field after the change.
SQL name |
|
|---|---|
Data type | String |
Old string
A string representing the value of the field before the change.
SQL name |
|
|---|---|
Data type | String |
Old value
The value of the field before the change.
SQL name |
|
|---|---|
Data type | String |
Jira issue link
The jira_issue_link table represents a link between two Jira work items. All work items come in pairs of rows, one for an inward relationship and another for an outward relationship.
Examples:
Outward relationship: ABC-1 blocks ABC-2
Inward relationship: ABC-2 is blocked by ABC-1
The table uses the following columns:
Issue ID
The unique identifier of the work item that the link relates from.
SQL name |
|
|---|---|
Data type | String |
Foreign key | Links to a record in the |
Issue link type ID
The unique identifier of the type of work item link the relationship is.
SQL name |
|
|---|---|
Data type | String |
Foreign key | Links to a record in the |
Link direction
The direction the relationship flows.
SQL name |
|
|---|---|
Data type | String |
Example values |
|
Link ID
The unique identifier of the work item link. Use this as the primary key for work item link data.
SQL name |
|
|---|---|
Data type | String |
Linked issue ID
The unique identifier of the work item that the link relates to.
SQL name |
|
|---|---|
Data type | String |
Foreign key | Links to a record in the |
Jira issue link type
The jira_issue_link_type table contains information about the work item link type.
The table contains the following columns:
Issue link type ID
The unique identifier of the type of work item link.
SQL name |
|
|---|---|
Data type | String |
ID value
Do not use.
SQL name |
|
|---|---|
Data type | String |
Name
The name of the type of work item link the relationship is.
SQL name |
|
|---|---|
Data type | String |
Inward
The inward description of the work item link type.
SQL name |
|
|---|---|
Data type | String |
Example value | Duplicated by |
Outward
The outward description of the work item link type.
SQL name |
|
|---|---|
Data type | String |
Example value | Duplicates |
Jira issue priority
The jira_issue_priority table holds information about each work item priority.
The table contains the following columns:
Color
The color of the selected work item priority.
SQL name |
|
|---|---|
Data type | String |
Description
The description of the work item priority.
SQL name |
|
|---|---|
Data type | String |
Icon URL
The icon URL of the work item priority.
SQL name |
|
|---|---|
Data type | String |
Name
The name of the work item priority.
SQL name |
|
|---|---|
Data type | String |
Priority ID
The unique identifier of the work item priority. Use this as the primary key for this table.
SQL name |
|
|---|---|
Data type | String |
Priority ref
The identifier of the work item priority within a Jira site.
It can be used to associate this record with the priority identifier in Jira’s REST APIs and URLs, but does not guarantee uniqueness across multiple workspaces.
SQL name |
|
|---|---|
Data type | String |
Sort order
The rank of the work item priority.
SQL name |
|
|---|---|
Data type | BigInt |
Jira issue resolution
The jira_issue_resolution table holds information about each work item resolution.
The table contains the following columns:
Description
The description of the work item resolution.
SQL name |
|
|---|---|
Data type | String |
Issue resolution ID
The unique identifier of the work item resolution. Use this as the primary key for the table.
SQL name |
|
|---|---|
Data type | String |
Name
The name of the work item resolution.
SQL name |
|
|---|---|
Data type | String |
Resolution ref
The identifier of the work item resolution within a Jira site.
It can be used to associate this record with the resolution identifier in Jira’s REST APIs and URLs, but does not guarantee uniqueness across multiple workspaces.
SQL name |
|
|---|---|
Data type | String |
Sort order
Ranks the order of the work item resolutions.
SQL name |
|
|---|---|
Data type | BigInt |
Jira issue status
The jira_issue_status table holds information about each work item status.
The table contains the following columns:
Category name
The name of the category that the work item status belongs to.
SQL name |
|
|---|---|
Data type | String |
Description
The description of the work item status.
SQL name |
|
|---|---|
Data type | String |
Issue status ID
The unique identifier of the work item status. Use this as the primary key for the table.
SQL name |
|
|---|---|
Data type | String |
Name
The name of the work item status.
SQL name |
|
|---|---|
Data type | String |
Status rank
The rank of the status used to order the work item statuses.
SQL name |
|
|---|---|
Data type | BigInt |
Status ref
The identifier of the work item status within a Jira site.
It can be used to associate this record with the status identifier in Jira’s REST APIs and URLs, but does not guarantee uniqueness across multiple workspaces.
SQL name |
|
|---|---|
Data type | String |
Jira issue type
The jira_issue_type table holds information about each work type.
The table contains the following columns:
Hierarchy level
The hierarchy level of the work type.
SQL name |
|
|---|---|
Data type | Int |
Hierarchy name
The hierarchy name of the work type.
SQL name |
|
|---|---|
Data type | String |
Issue type ID
The unique identifier of the work type. Use this as the primary key for the table.
SQL name |
|
|---|---|
Data type | String |
Issue type ref
The identifier of the work type within a Jira site.
It can be used to associate this record with the work type identifier in Jira’s REST APIs and URLs, but does not guarantee uniqueness across multiple workspaces.
SQL name |
|
|---|---|
Data type | String |
Name
The name of the work type.
SQL name |
|
|---|---|
Data type | String |
Project ID
The unique identifier of the project that the work type belongs to.
SQL name |
|
|---|---|
Data type | String |
Foreign key | Links to a record in the |
Jira issue worklog
The jira_issue_worklog table indicates the amount of time that’s been spent on a work item and records each work log entry (in other words, each time that’s logged on a work item).
Authored by
The unique identifier of the person who created the work log entry and to whom the time will be attributed.
SQL name |
|
|---|---|
Data type | String |
Foreign key | Links to a record in the |
Created at
The date and time (UTC time zone) when the work log entry was created.
SQL name |
|
|---|---|
Data type | Timestamp |
Document content
The work log document details in ADF format.
SQL name |
|
|---|---|
Data type | String |
Group ID
Do not use.
SQL name |
|
|---|---|
Data type | String |
Issue ID
The unique identifier of the work item that the work log belongs to.
SQL name |
|
|---|---|
Data type | String |
Foreign key | Links to a record in the |
Issue worklog ID
The unique identifier of the work log entry. Use this as the primary key for work log data.
SQL name |
|
|---|---|
Data type | String |
Role ref
Do not use.
SQL name |
|
|---|---|
Data type | String |
Started at
The date and time (UTC time zone) when the work on the work item was started.
SQL name |
|
|---|---|
Data type | Timestamp |
Time spent (seconds)
The time (in seconds) logged on the work item.
SQL name |
|
|---|---|
Data type | BigInt |
Updated at
The date and time (UTC time zone) when the work log entry was last updated.
SQL name |
|
|---|---|
Data type | Timestamp |
Updated by
The unique identifier of the person who last updated the work log entry.
SQL name |
|
|---|---|
Data type | String |
Foreign key | Links to a record in the |
Tables for project data
Jira project
The jira_project table lists all your Jira projects.
The table contains the following columns:
Avatar ref
A reference to the icon of the project. You can use it to create the avatar URL.
SQL name |
|
|---|---|
Data type | String |
Category ID
The unique identifier of the project category.
SQL name |
|
|---|---|
Data type | String |
Foreign key | Links to a record in the |
Created at
The date and time (UTC time zone) when the project was created.
SQL name |
|
|---|---|
Data type | Datetime |
Default assignee type
The default assignee setting for the project.
SQL name |
|
|---|---|
Data type | String |
Description
The description of the project.
SQL name |
|
|---|---|
Data type | String |
Key
The unique key of the project.
SQL name |
|
|---|---|
Data type | String |
Lead account ID
The unique identifier of the person defined as the project lead.
SQL name |
|
|---|---|
Data type | String |
Foreign key | Links to a record in the |
Managed by
Indicates whether the Jira space is company- or team-managed.
SQL name |
|
|---|---|
Data type | String |
Example values |
|
Name
The name of the project.
SQL name |
|
|---|---|
Data type | String |
Project ID
The unique identifier of the project. Use this as the primary key for this table.
SQL name |
|
|---|---|
Data type | String |
Project ref
The identifier of the project within a Jira site.
It can be used to associate this record with the project identifier in Jira’s REST APIs and URLs, but does not guarantee uniqueness across multiple workspaces.
SQL name |
|
|---|---|
Data type | BigInt |
Status
The status of the project.
SQL name |
|
|---|---|
Data type | String |
Example values |
|
Type
The type of Jira project (in other words, Jira, Jira Service Management, and so on).
SQL name |
|
|---|---|
Data type | String |
Updated at
The date and time (UTC time zone) when the project was last updated.
SQL name |
|
|---|---|
Data type | Datetime |
Managed by
Details how this project is managed. For example, by team or company.
SQL name |
|
|---|---|
Data type | String |
Example values |
|
Jira project category
The jira_project_category table lists your project categories.
The table contains the following columns:
Category ID
The unique identifier of the project category. Use this as the primary key for the table.
SQL name |
|
|---|---|
Data type | String |
Category ref
The identifier of the project category within a Jira site.
It can be used to associate this record with the category identifier in Jira’s REST APIs and URLs, but does not guarantee uniqueness across multiple workspaces.
SQL name |
|
|---|---|
Data type | String |
Description
The description of the project category.
SQL name |
|
|---|---|
Data type | String |
Name
The name of the project category.
SQL name |
|
|---|---|
Data type | String |
Jira project version
The jira_project_version table lists your project versions.
The table contains the following columns:
Description
The description of the project version.
SQL name |
|
|---|---|
Data type | String |
Name
The name of the project version.
SQL name |
|
|---|---|
Data type | String |
Project ID
The unique identifier of the project associated with the project version.
SQL name |
|
|---|---|
Data type | String |
Foreign key | Links to a record in the |
Project version ID
The unique identifier of the project version. Use this as the primary key for the table.
SQL name |
|
|---|---|
Data type | String |
Released at
The release date of the project version.
SQL name |
|
|---|---|
Data type | date |
Sort order
Ranks the order of the project versions.
SQL name |
|
|---|---|
Data type | BigInt |
Started at
The start date of the project version.
SQL name |
|
|---|---|
Data type | Date |
Status
The status of the project version.
SQL name |
|
|---|---|
Data type | String |
Version ref
The identifier of the project version within a Jira site.
SQL name |
|
|---|---|
Data type | BigInt |
Jira sprint
The jira_sprint table lists your sprints.
The table contains the following columns:
Completed at
The date and time the sprint’s status changed to closed. This signifies that the sprint was completed.
SQL name |
|
|---|---|
Data type | Timestamp |
Created at
The date and time the sprint was created.
SQL name |
|
|---|---|
Data type | Timestamp |
Goal
A brief explanation of what the team plans to achieve during the course of the sprint.
SQL name |
|
|---|---|
Data type | String |
Name
The name of the sprint.
SQL name |
|
|---|---|
Data type | String |
Original board ID
The unique identifier of the board where the sprint was originally planned/created. This doesn’t mean the sprint was started on this board as you can create a sprint on one board then start the sprint on a separate board, and the original board will be where the sprint was created.
SQL name |
|
|---|---|
Data type | String |
Projected to start at
The date and time the sprint was projected to start.
SQL name |
|
|---|---|
Data type | Timestamp |
Projected to end at
The date and time the sprint was projected to end.
SQL name |
|
|---|---|
Data type | Timestamp |
Sort order
The order in which sprints are displayed in the backlog. Moving a sprint up or down will result in a change to the sort order.
SQL name |
|
|---|---|
Data type | BigInt |
Sprint ID
The unique identifier of the sprint.
SQL name |
|
|---|---|
Data type | String |
Sprint ref
The identifier of the sprint within a Jira site.
SQL name |
|
|---|---|
Data type | String |
Status
The current status of the sprint.
SQL name |
|
|---|---|
Data type | String |
Example values |
|
Tables specific to Jira Service Management
Atlassian service refined
The atlassian_service_refined table lists your Atlassian services defined in Jira Service Management. It uses the following columns:
Created at
The date and time the service was created.
SQL name |
|
|---|---|
Data type | Timestamp |
Description
A description of the service and the functionality it provides.
SQL name |
|
|---|---|
Data type | String |
Name
The name of the service.
SQL name |
|
|---|---|
Data type | String |
Opsgenie owner team ID
The unique identifier of the Opsgenie team that owns the service.
SQL name |
|
|---|---|
Data type | String |
Service ID
The unique identifier of the service.
SQL name |
|
|---|---|
Data type | String |
Tier
Indicates how critical a service is to the operation of your business.
SQL name |
|
|---|---|
Data type | String |
Example values | tier1 (most critical), tier2, tier3, tier4 (least critical) |
Type
The type of service.
SQL name |
|
|---|---|
Data type | String |
Updated at
The date and time the service was last updated.
SQL name |
|
|---|---|
Data type | Timestamp |
JSM affected service
Affected services ID
The unique identifier of the affected service.
SQL name |
|
|---|---|
Data type | String |
Field ID
The unique identifier of a field.
SQL name |
|
|---|---|
Data type | String |
Issue ID
The unique identifier of a work item.
SQL name |
|
|---|---|
Data type | String |
Project ID
The unique identifier of a project.
SQL name |
|
|---|---|
Data type | String |
JSM incident responder
The jsm_incident_responder table lists the responders to an incident, as defined in Jira Service Management.
The table contains the following columns:
Issue ID
The unique identifier of the Jira work item representing the incident.
SQL name |
|
|---|---|
Data type | String |
Project ID
The unique identifier of the project containing the incident.
SQL name |
|
|---|---|
Data type | String |
Responder ID
The unique identifier of the responder. Use this as the primary key for the table.
SQL name |
|
|---|---|
Data type | String |
Responder type
The type of incident responder.
SQL name |
|
|---|---|
Data type | String |
Jira request type
The jira_request_type table lists your Jira Service Management request types.
The table contains the following columns:
Description
The description of the request type.
SQL name |
|
|---|---|
Data type | String |
Help text
Help text for the request type.
SQL name |
|
|---|---|
Data type | String |
Icon ref
The identifier of the request type icon.
SQL name |
|
|---|---|
Data type | String |
Issue type ID
The unique identifier of the work type.
SQL name |
|
|---|---|
Data type | String |
Name
The name of the request type.
SQL name |
|
|---|---|
Data type | String |
Portal ref
The identifier of the customer portal associated with the service desk project.
SQL name |
|
|---|---|
Data type | String |
Project ID
The unique identifier of the project.
SQL name |
|
|---|---|
Data type | String |
Request type ID
The unique identifier of the request type.
SQL name |
|
|---|---|
Data type | String |
Request type ref
The identifier of the request type within a Jira site.
SQL name |
|
|---|---|
Data type | String |
JSM SLA
The jsm_sla table lists the work item service-level agreements (SLAs) defined in Jira Service Management.
Breached
Indicated whether or not the SLA was breached.
SQL name |
|
|---|---|
Data type | String |
Cycle type
Indicates whether or not the current SLA cycle is ongoing or completed.
SQL name |
|
|---|---|
Data type | String |
Elapsed time
Represents the time (in milliseconds) that has passed since the SLA cycle started.
SQL name |
|
|---|---|
Data type | BigInt |
Field ID
SQL name |
|
|---|---|
Data type | String |
Goal duration
Represents time (in milliseconds) taken to complete the current cycle.
SQL name |
|
|---|---|
Data type | BigInt |
Issue ID
The unique identifier of a Jira work item associated with the SLA.
SQL name |
|
|---|---|
Data type | String |
Foreign key | Links to a record in the |
Paused
Indicates whether or not the SLA cycle is paused.
SQL name |
|
|---|---|
Data type | String |
Project ID
SQL name |
|
|---|---|
Data type | String |
Foreign key | Links to a record in the |
Remaining time
Represents the time (in milliseconds) remaining before the expected SLA limit is breached.
Remaining times are recalculated when the SLA's configuration changes (for example, calendars, goals, or conditions) or when the work item associated with the SLA is updated (for example, assignee or status changed, comments added, and so on). Therefore, the provided value may not represent the actual current remaining time.
SQL name |
|
|---|---|
Data type | BigInt |
SLA ID
The unique identifier of the SLA.
SQL name |
|
|---|---|
Data type | String |
SLA name
The name of the SLA.
SQL name |
|
|---|---|
Data type | String |
Started at
The date and time (UTC time zone) when the SLA cycle started.
SQL name |
|
|---|---|
Data type | Timestamp |
Stopped at
The date and time (UTC time zone) when the SLA cycle transitioned from Ongoing to Completed.
SQL name |
|
|---|---|
Data type | Timestamp |
Was this helpful?